EC250312-CB42-C02F 按键换段芯片
一.功能说明
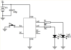
一路按键输入,两路LED输出;
单个按键Key控制二路Led,上电不工作,短按Key依次为:Led1亮(100%),Led2亮(100%),Led1(50%)+Led2(50%)亮,灭,依次循环。
二.电气参数(VDD=3.0V TA=25℃)
工作电压:2.4V-5V;
工作电流:0.5mA;
静态电流:3uA;
驱动电流:30mA;
工作温度:-10摄氏度-+70摄氏度;
储存温度:-20摄氏度-+100摄氏度;
*C2电容可根据电源实际需要调整或省略
五.封装尺寸图(SOP-8)
六.版本说明


长按3秒开长按1秒关延时芯片
触发10秒延时开关机芯片
EH3B05延时0.5-1-3秒开机芯片
EH5302延时3秒开关芯片
ECJ231052 双路10秒延时开关芯片
9E80-5177 60秒延时芯片
ECJ5031 4-5秒定时芯片
ECJ5040 60-90-120秒定时芯片
EH2807 短按3秒延时开关芯片
EH3501延时芯片
电话咨询
产品中心
联系丽晶微
网站地图