用“芯”服务丽晶微15年专注于ASIC行业

首页 触发开关IC芯片

长按3秒开长按1秒关延时芯片

长按3秒开长按1秒关延时芯片长按3秒开长按1秒关延时芯片

产品简介

长按3秒开长按1秒关芯片 国产延时开关机芯片 单个按键KEY,控制一路输出OUT,上电不工作,长按按键3秒开机,OUT输出高电平有效,工作中长按按键1秒关机,OUT输出是低电平。

产品详情

EH220414-966E-4634 长按3秒长按1秒关芯片

一.功能说明

单个按键KEY,控制一路输出OUT,上电不工作,长按按键3开机,OUT输出高电平有效,工作中长按按键1关机OUT输出是低电平。

二.极限参数

三.电气参数VDD=5.0V TA=25

四.封装脚位图SOP-8

长按3秒开长按1秒关芯片

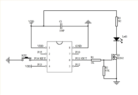
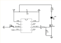
五.电路图参考:

延时开关机芯片封装尺寸图:

sop-8

七.版本说明:

我要下单

  • 姓名
  • 手机
  • 留言

网友热评

返回顶部