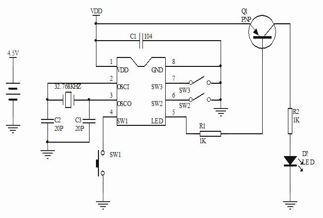
触发按键24小时循环定时芯片,工作电压2.4-5.5V,有上电工作或不工作选择模式,当 SW2
接GND时,上电不工作,触发一下 SW1 ,LED1点亮15 秒后灭,15秒工作中触发SW1无效, 15秒
结束再次触发 SW1 时,LED1 再亮15秒灭。当在15秒工作中断开SW2,不改变TRYME时间,15秒后,
LED闪1下提示后。自动进入SW3当前的定时工作模式,开始循环定时。
当 SW2 断开时,定时IC上电工作,进入当前定时模式,两种定时时间由 SW3 选择,当 SW3
接GND时定时IC芯片 8H ON/16H OFF 工作,当 SW3断开时IC 6H ON/18H OFF 工作。

在定时工作模式时,触发定时器芯片SW1开关,IC从当前定时工作模式,跳变为24小时的工作
模式(即LED1一直点亮),再次触发 SW1 开关,关机(即LED1 熄灭)。此时再一次触发SW1 开
关,进入当前循环定时模式,在定时模式切换到 24 小时工作模式过程中, LED1 闪一次提示模
式已切换,触发SW1状态循环。