新浪微博|微信关注微信关注| 收藏本站| 在线留言| 网站地图

您好,欢迎来到深圳市丽晶微电子科技有限公司官网!

丽晶微

用“芯”服务丽晶微15年专注于ASIC行业

全国定制热线: 0755-29100085

当前位置首页 » 丽晶微新闻中心 » 产品中心 » 触摸PCBA定制案例 » 触摸3档调光IC芯片

触摸3档调光IC芯片

返回列表 来源:丽晶微 查看手机网址
扫一扫!触摸3档调光IC芯片扫一扫!
浏览:- 发布日期:2017-09-26 08:54:12【

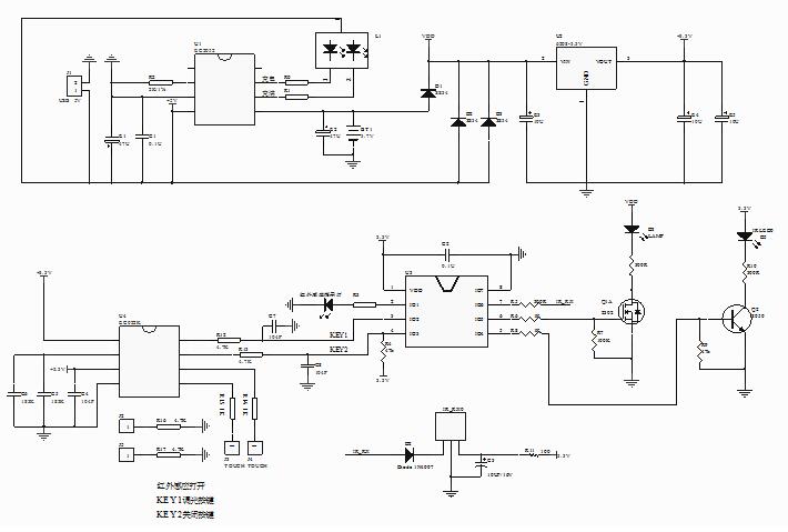
触摸3档调光IC芯片触摸IC和调光IC工作电压2.2-5.5V,输入电压DC=5V,给3.7V锂电池充电功
能,充电有指示灯,充电时亮一种灯,充满亮另一种灯。充电带有过充过放保护,当电池电压达到
4.3V时自动停止充电,当电压降到2.4V时自动停止放电。

触摸IC芯片

触摸电路板上电不工作,有一路LED灯条输出,有一个红外感应,两个触摸按键控制,KEY1 是调
光键,KEY2是关闭键。红外感应是打开功能,感应距离5--10CM(手动感应)。OFF 时感应到直接打
开工作,亮度60%。红外感应有一指示灯,感应到时灯闪3下。KEY1调光键,触摸换档,共3 档亮度,
OFF 时打开亮度60%,此时触摸第一下亮度转换到100%,再触摸一下转换到 30%。即60%-100%-30%按
键顺序循环。K2 关闭键,按一下OFF,直接灭掉。静态功耗低,低至5UA。

触摸PCBA

这款触摸调光线路板适用于家用台灯和LED化妆镜的生产,EC022K触摸IC芯片,以触摸感应代替按
键控制,操作方便。触摸芯片有两路输出,分别两个触摸PAD控制,灵敏度高,抗干扰性强,适用于
各类触摸台灯或触摸LED化妆镜用触摸开关线路板的生产。


深圳市丽晶微电子科技有限公司 备案号:粤ICP备14018692号
全国服务热线: 0755-29100085 QQ:481892642
传真: 0755- 29100092 邮箱:szecm@163.com
公司地址:广东省深圳市宝安区沙井新桥街道上星路万科星城
商业中心2栋写字楼402-405室
工厂地址:深圳市宝安区福永镇福海工业区A区A4栋3楼

二维码