新浪微博|微信关注微信关注| 收藏本站| 在线留言| 网站地图

您好,欢迎来到深圳市丽晶微电子科技有限公司官网!

丽晶微

用“芯”服务丽晶微15年专注于ASIC行业

全国定制热线: 0755-29100085

当前位置首页 » 丽晶微新闻中心 » 产品中心 » 闪灯IC芯片 » 24小时循环定时跑马闪灯IC芯片

24小时循环定时跑马闪灯IC芯片

返回列表 来源:丽晶微 查看手机网址
扫一扫!24小时循环定时跑马闪灯IC芯片扫一扫!
浏览:- 发布日期:2017-07-17 08:47:47【

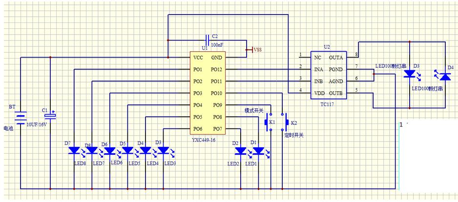
9EF1/CE29 循环定时跑马闪灯IC芯,工作电压:2.6-5.5V,10路LED输出,2路闪烁输出,
8路模式指示灯,上电不工作。有两个按键分别控制输出模式和定时模式,K2是定时按键,按
第1下是不定时模式,按第2下定时亮6H/灭18H, 按第3下定时12H/灭12H,按第4下OFF,所有灯灭。
不同的定时模式下,对应的指示灯亮。循环定时芯片

K1是定时IC模式转换按键,按下按键 MODE:启动闪烁功能,共5段模式,每按一次对应的一段模
式LED灯闪烁,第5段模式为1-4段模式循环,功能如下:
第1段:定时芯片LED固定不闪 (Steady On)
第2段:波浪式前进后退自动变化(二种速度变换) (In Waves)
第3段:跑马式自动变化(四种速度变换) (Sequential)
第4段:四灯同时渐明渐暗自动变化(三种速度变换) (Slow Fade)
第5段:定时IC芯片自动各段连续变化,即由第2段到第5段功能自动变化(即power on时) (Combination)


深圳市丽晶微电子科技有限公司 备案号:粤ICP备14018692号
全国服务热线: 0755-29100085 QQ:481892642
传真: 0755- 29100092 邮箱:szecm@163.com
公司地址:广东省深圳市宝安区沙井新桥街道上星路万科星城
商业中心2栋写字楼402-405室
工厂地址:深圳市宝安区福永镇福海工业区A区A4栋3楼

二维码