EC1062CR 蜡烛灯遥控芯片 采用CMOS工艺,功耗低,工作电压范围宽,抗干扰能力强,遥控发射有ON/OFF按键,ON按键-OFF按键功能,有定时4H, 5H, 6H, 8H按键功能。有三种输出模式:L1普通蜡烛闪,L2室内蜡烛闪,L3常亮(电平信号),IC在 ON或OFF状态下所有键都起作用。
一、功能说明:
EC1062CR 遥控定时IC芯片
采用CMOS工艺,功耗低,工作电压范围宽,抗干扰能力强,遥控发射有ON/OFF按键,ON按键-OFF按键功能,有定时4H, 5H, 6H, 8H按键功能。有三种输出模式:L1普通蜡烛闪,L2室内蜡烛闪,L3常亮(电平信号),IC在 ON或OFF状态下所有键都起作用。
可以进行晶振检测:晶振工作不正常时,定时按键模式LED无输出。
上电进入正常工作模式,按OFF键灭,按ON键进入工作模式无定时,接收提示:当IC接收到4H、5H、6H、8H信号时,L1 ,L2, L3灭两下,再实现按键的功能;ON/OFF ,ON和OFF键无提示功能。(灭一下的时间为240ms)。定时快速测试方法:(OPT1按键接GND)定时几小时闪几次,循环闪烁 L1,L2,L3 同时闪。
二、发射按键说明:
|
按键 |
L1 |
L2 |
L-OUT |
定时 |
|
ON |
亮 |
亮 |
亮 |
无定时 |
|
OFF |
灭 |
灭 |
灭 |
无定时 |
|
ON/OFF |
亮、灭切换 |
亮、灭切换 |
亮、灭切换 |
无定时 |
|
4H |
亮 |
亮 |
亮 |
4小时定时,可以控制蜡烛4小时自动熄灭,20小时亮,循环定时 |
|
5H |
亮 |
亮 |
亮 |
5小时定时,可以控制蜡烛5小时自动熄灭,19小时亮,循环定时 |
|
6H |
亮 |
亮 |
亮 |
6小时定时,可以控制蜡烛6小时自动熄灭,18小时亮,循环定时 |
|
8H |
亮 |
亮 |
亮 |
8小时定时,可以控制蜡烛8小时自动熄灭,16小时亮,循环定时 |
发射IC 6122,按键对应编码(客户码:00FF)
|
按键 |
编码 |
按键 |
编码 |
|
ON |
01 |
OFF |
05 |
|
ON/OFF |
0D |
4H |
02 |
|
5H |
06 |
6H |
09 |
|
8H |
0A |
|
|
三、电气特能:(VDD=4.5V,TA=25℃)
|
Characteristies |
Sym |
Min |
Typ |
Max |
Unit |
Remarks |
|
工作电压 |
Vdd |
2.2 |
4.5 |
5.0 |
V |
|
|
工作电流 |
Iop |
|
|
0.5 |
mA |
VDD=4.5V,No load |
|
L1推动电流 |
Iol |
30 |
|
|
mA |
VDD=4.5V,Vload=1.8V |
|
L2推动电流 |
Iol |
20 |
|
|
mA |
VDD=4.5V,Vload=1.8V |
|
L3推动电流 |
Iol |
40 |
|
|
mA |
VDD=4.5V,Vload=1.8V |
|
工作频率 |
ROSC |
|
200 |
|
KHZ |
VDD=4.5V, |
|
工作温度 |
Temp |
0 |
25 |
75 |
℃ |
|
四、PIN脚功能描述:
|
脚位 |
I/O |
功能说明 |
脚位 |
I/O |
功能说明 |
|
GND |
|
电源负极 |
OSCO |
O |
外接晶振 |
|
L1 |
O |
LED输出 |
OSCI |
I |
外接晶振 |
|
L2 |
O |
LED输出 |
OPT |
I |
功能选择 |
|
L-OUT |
O |
LED输出 |
OPT1 |
I |
快速测试 |
|
VDD |
|
电源正极 |
IN0 |
I |
数据输入 |
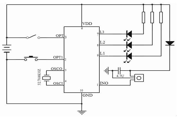
五、IC邦定脚位图:
备注:IC底座接VDD,IC尺寸:1260um*1100um
六、参考电路图:
备注:OPT是模式选择脚,请悬空,OPT1是快速测试脚,需要邦定
发射采用6122或9122,客户码是00FF
以上电路仅供参考,如有修改,恕不另行通知!
深圳市丽晶微电子科技有限公司,专注于蜡烛定时IC芯片,遥控蜡烛IC,红外遥控定时蜡烛IC,遥控循环定时蜡烛IC,遥控定时电子蜡烛IC,LED电子蜡烛芯片,蜡烛灯IC,蜡烛灯遥控芯片。咨询热线:0755-29100085
|
丽晶微芯片定制案例之遥控七彩潜水灯 深圳市某电子有限公司的李经理想开发一款遥控七彩闪灯IC芯片,用在户外七彩潜水灯产品上面,之前李先生找到其他芯片定制的公司,未能达到理想的功能要求,后来找到了丽晶微电子。在业务与李经理的详细沟通后了解到,其之前定制开发的样品经测试,芯片静态功耗太大.....查看详情》》 |
|
丽晶微芯片定制案例之遥控电子蜡烛系列 惠州市某电子科技公司的刘经理想定制一批遥控电子蜡烛IC芯片,惠州市某电子公司专业研发生产销售室内电子蜡烛,室外电子蜡烛,遥控定时电子蜡烛等多种电子蜡烛系列产品。随着出口市场竞争压力越来越大,刘经理在与多家芯片定制的公司合作后.....查看详情》》 |
丽晶微创立于2002年,拥有一批技术精湛的的技术骨干,以及有着丰富经验的电路设计团队和专业创新能力高科技人才;工厂设备齐全,实力雄厚
研发团队会根据您的需求,提供一整套按需定制的解决方案,在技术上保证产品品质、稳定性、可靠性,能更好的解决客户产品遇到的技术服务问题
台湾资深程序设计师全程电路设计,每一线路的放置都考虑他的稳定可靠性,内置多重电路保护,微安级别的待机功耗;同时与QVC、PLG、迪斯尼等代工厂的芯片材料供应商强强联手
完善服务体系,高效,优质的为客户提供全程技术跟踪服务;7*24小时贴心服务,免费提供技术指导,帮助客户解决产品问题,降低生产成本
深圳市丽晶微电子科技有限公司
作为早期成立的从事半导体器件设计制作的企业之一,专注从事模拟电路及数字模拟混合电路开发设计的高技术企业,
主要专业从事CMOS消费类IC:闪灯IC,音乐IC,语音IC,红外线遥控类,LED控制类驱动类、电源管理类集
成电路产品以及MCU类的设计研发和销售的企业,提供标准品类和客户委托开发MASK.....
|
|
