丽晶微触摸IC芯片EC240112-001-0015-786D三键触摸芯片 供电方式:DC 12V电源适配器,通过LDO稳压5V。三路触摸按键输入分别控制两路LED输出。按键顺序从左到右:T1-T2-T3。 触摸T1:短按开默认白灯最低亮度,短按关。有不断电记忆功能,记忆关闭前亮度和模式。
EC240112-001-0015-786D三键触摸芯片
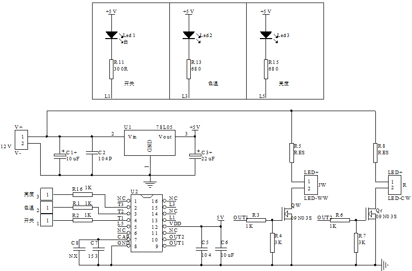
一、功能说明
供电方式:DC 12V电源适配器,通过LDO稳压5V。三路触摸按键输入分别控制两路LED输出。按键顺序从左到右:T1-T2-T3。
触摸T1:短按开默认白灯最低亮度,短按关。有不断电记忆功能,记忆关闭前亮度和模式。
触摸T2:色温调节,短按无效。长按调色温,顺序为:暖灯100%--暖灯50%+白灯100%--暖色100%--暖灯50%+白灯100--暖灯100%。只要不松手一直来回循环。中途有松手再长按往反方向调。
触摸T3:亮度调节,短按无效。长按调亮度,顺序为:10%--100%--10%。只要不松手一直来回循环。中途有松手再长按往反方向调。
指示灯:触摸1、触摸2、触摸3始终白灯亮。
二、电气参数(VDD=5.0V TA=25℃)
工作电压:4.5V-5.0V;
工作电流:4mA;
静态电流:4mA;
工作温度:-20摄氏度-+70摄氏度;
储存温度:-40摄氏度-+100摄氏度;
三、电路图参考:
四、封装尺寸图:
五.版本说明:
版本
日期
描述
EC240112-001-0015-9CF9
2024/4/17
V01初版
EC240112-001-0015-786D
2024/8/19
V02
|
丽晶微芯片定制案例之遥控七彩潜水灯 深圳市某电子有限公司的李经理想开发一款遥控七彩闪灯IC芯片,用在户外七彩潜水灯产品上面,之前李先生找到其他芯片定制的公司,未能达到理想的功能要求,后来找到了丽晶微电子。在业务与李经理的详细沟通后了解到,其之前定制开发的样品经测试,芯片静态功耗太大.....查看详情》》 |
|
丽晶微芯片定制案例之遥控电子蜡烛系列 惠州市某电子科技公司的刘经理想定制一批遥控电子蜡烛IC芯片,惠州市某电子公司专业研发生产销售室内电子蜡烛,室外电子蜡烛,遥控定时电子蜡烛等多种电子蜡烛系列产品。随着出口市场竞争压力越来越大,刘经理在与多家芯片定制的公司合作后.....查看详情》》 |
丽晶微创立于2002年,拥有一批技术精湛的的技术骨干,以及有着丰富经验的电路设计团队和专业创新能力高科技人才;工厂设备齐全,实力雄厚
研发团队会根据您的需求,提供一整套按需定制的解决方案,在技术上保证产品品质、稳定性、可靠性,能更好的解决客户产品遇到的技术服务问题
台湾资深程序设计师全程电路设计,每一线路的放置都考虑他的稳定可靠性,内置多重电路保护,微安级别的待机功耗;同时与QVC、PLG、迪斯尼等代工厂的芯片材料供应商强强联手
完善服务体系,高效,优质的为客户提供全程技术跟踪服务;7*24小时贴心服务,免费提供技术指导,帮助客户解决产品问题,降低生产成本
深圳市丽晶微电子科技有限公司
作为早期成立的从事半导体器件设计制作的企业之一,专注从事模拟电路及数字模拟混合电路开发设计的高技术企业,
主要专业从事CMOS消费类IC:闪灯IC,音乐IC,语音IC,红外线遥控类,LED控制类驱动类、电源管理类集
成电路产品以及MCU类的设计研发和销售的企业,提供标准品类和客户委托开发MASK.....
|
|

