新浪微博|微信关注微信关注| 收藏本站| 在线留言| 网站地图

您好,欢迎来到深圳市丽晶微电子科技有限公司官网!

丽晶微

用“芯”服务丽晶微15年专注于ASIC行业

全国定制热线: 0755-29100085

    短按开关长按无极调光+1小时定时

    LED无极调光芯片 低功耗定时IC方案EC221122-0F0E-27AB短按开关+长按调光芯片+1小时定时芯片 一. 功能说明 芯片供电电压:DC2.4-5V。一路轻触开关输入控制,一路LED输出。 上电不工作,触发开关ON/OFF功能。触发下灯亮定时1小时,1小时后自动灭,中途触发立即灯灭。长按开关无极调光4%-100%,调光不改变定时。带断电记忆,只记忆灭前的亮度。

    全国服务热线:0755-29100085
    立即咨询

    EC221122-0F0E-27AB短按开关+长按调光芯片+1小时定时功能

    一. 功能说明

    芯片供电电压:DC2.4-5V。一路轻触开关输入控制,一路LED输出。

    上电工作,触发开关ON/OFF功能。触发下灯亮定时1小时,1小时后自动灭中途触发立即灯灭。长按开关无极调光4%-100%,调光不改变定时。带断电记忆,记忆灭前的亮度。

    二. 电气参数VDD=3.0V TA=25℃) 

    参数

    符号

    最小值

    典型值

    最大值

    单位

    条件

    工作电压

    VDD

    2.4

    3.0

    5.0

    V

     

    工作电流

    IOP

     

     

    500

    uA

    VDD=3.0V,输出悬空

    静态电流

    ISTB

     

     

    3

    uA

    VDD=3.0V

    驱动电流

    Iol

     

     

    30

    mA

    VDD=3.0V,LOV=1.0V

    工作温度

    TA

    -10

    25

    70

     

    储存温度

    Tstg

    -20

    25

    120

    三. 封装脚位SOP-8 

    LED PWM调光芯片

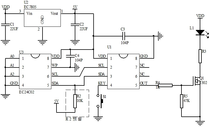
    四.PIN脚功能描述

    管脚号

    符号

    功能描述

    1

    VDD

    电源正

    2

    SCL

    接记忆ICEC24C02

    3

    SDA

    接记忆ICEC24C02

    4

    KEY

    触发开关

    5

    OUT

    LED输出,高电平有效

    6

    NC

    悬空

    7

    NC

    悬空

    8

    GND

    电源负

    五.电路图参考

    定时芯片

    六.封装尺寸图SOP-8

    SOP-8开关芯片

    七.版本说明:

    版本

    日期

    描述

    EC210203-3E49-9147

    2021/2/24

    V01初版

    EC210203-2-3F53-9147

    2021/7/3

    V02改最低亮度为4%

    EC220523-34B6-9147

    2022/5/28

    V03改上电不工作

    EC221122-0F0E-27AB

    2022/11/25

    V04加1小时定时

    丽晶微定制案例

    丽晶微芯片定制案例之遥控七彩潜水灯

    丽晶微芯片定制案例之遥控七彩潜水灯

    深圳市某电子有限公司的李经理想开发一款遥控七彩闪灯IC芯片,用在户外七彩潜水灯产品上面,之前李先生找到其他芯片定制的公司,未能达到理想的功能要求,后来找到了丽晶微电子。在业务与李经理的详细沟通后了解到,其之前定制开发的样品经测试,芯片静态功耗太大.....查看详情》》

    丽晶微芯片定制案例之遥控电子蜡烛系列

    丽晶微芯片定制案例之遥控电子蜡烛系列

    惠州市某电子科技公司的刘经理想定制一批遥控电子蜡烛IC芯片,惠州市某电子公司专业研发生产销售室内电子蜡烛,室外电子蜡烛,遥控定时电子蜡烛等多种电子蜡烛系列产品。随着出口市场竞争压力越来越大,刘经理在与多家芯片定制的公司合作后.....查看详情》》

    微信图片_20180904191334

    丽晶微产品定制流程

     

    深圳市丽晶微电子科技

    丽晶微公司优势

    15年来拥有丰富的IC行业经验

    15年来拥有丰富的IC行业经验

    丽晶微创立于2002年,拥有一批技术精湛的的技术骨干,以及有着丰富经验的电路设计团队和专业创新能力高科技人才;工厂设备齐全,实力雄厚

    专业品质,按需定制

    专业品质,按需定制

    研发团队会根据您的需求,提供一整套按需定制的解决方案,在技术上保证产品品质、稳定性、可靠性,能更好的解决客户产品遇到的技术服务问题

    从源头把控产品品质

    从源头把控产品品质

    台湾资深程序设计师全程电路设计,每一线路的放置都考虑他的稳定可靠性,内置多重电路保护,微安级别的待机功耗;同时与QVC、PLG、迪斯尼等代工厂的芯片材料供应商强强联手

    快速响应式跟踪服务

    快速响应式跟踪服务

    完善服务体系,高效,优质的为客户提供全程技术跟踪服务;7*24小时贴心服务,免费提供技术指导,帮助客户解决产品问题,降低生产成本

     

    走进丽晶微

    深圳市丽晶微电子科技有限公司

    作为早期成立的从事半导体器件设计制作的企业之一,专注从事模拟电路及数字模拟混合电路开发设计的高技术企业,
    主要专业从事CMOS消费类IC:闪灯IC,音乐IC,语音IC,红外线遥控类,LED控制类驱动类、电源管理类集
    成电路产品以及MCU类的设计研发和销售的企业,提供标准品类和客户委托开发MASK.....

    【查看详情】


    采购:短按开关长按无极调光+1小时定时

    • *联系人:
    • *手机:
    • 公司名称:
    • 邮箱:
    • *采购意向:
    • *验证码:验证码

    跟此产品相关的产品 / Related Products

    联系丽晶微
    服务热线:

    0755- 29100085

    传真:0755- 29100092

    手机:18922800392

    服务邮箱:szecm@163.com

    地址:深圳市宝安区沙井新桥街道上星路万科星城商业中心2栋写字楼402-405室

    深圳市丽晶微电子科技有限公司 备案号:粤ICP备14018692号
    全国服务热线: 0755-29100085 QQ:481892642
    传真: 0755- 29100092 邮箱:szecm@163.com
    公司地址:广东省深圳市宝安区沙井新桥街道上星路万科星城
    商业中心2栋写字楼402-405室
    工厂地址:深圳市宝安区福永镇福海工业区A区A4栋3楼

    二维码