BC86带检测电子开关&复位开关芯片
一.功能说明
使用电压范围:DC2.4-5.0V。两路输入控制两路信号同步输出。可做ON/OFF开关或复位开关用。
上电OUTH输出低电平、OUTL输出高电平,PB键:长按5秒开机,OUT输出550mS脉冲信号,同时5脚KILL开始进入检测状态,如果KILL脚在OUT输出的550mS内检测到有高电平输入,则OUT继续保持当前电平输出。做ON/OFF开关用。如KILL脚在550mS内未检测到高电平输入,则OUT反转进入关机状态。OUT信号输出过程中,长按PB键5秒或5脚KILL高电平消失则进入关机。
二.电气参数
使用电压范围:
工作电压:2.4V-5V;
工作电流:3.5uA;
静态电流:3.5uA;
驱动电流低电平输出:15mA;
驱动电路高电平输出:10mA;
工作温度:-40摄氏度-+85摄氏度;
储存温度:-40摄氏度-+125摄氏度;
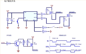
N/OFF开关带电信号检测
电子复位开关
脚位说明:
PB脚:触发开关控制脚,平时为高电平,检测到低脉冲后触发,低脉冲时间见说明
OUTH脚:上电为低电平,触发后翻转输出高电平,再次触发翻转为输出低电平。
OUTL脚:上电为高电平,触发后翻转输出低电平,再次触发翻转为输出高电平。
KILL脚:信号检测脚,做开关控制,触发后进入检测状态,在550MS内检测高电平,输出端翻转后自锁一直保持当前的电平状态。开机过程中,KILL检测到低电平,进入关机状态。KILL脚接GND,触发开关后输出对应的脉冲信号,可做复位开关用。
需要特别注意,KILL脚不可悬空,外部必须接VDD或GND。
四.封装尺寸图
五.版本说明

12/24小时延时复位芯片
EY412短按开关输出1秒复位IC
EY408长按3秒延时0.5秒开关芯片
EY410短按输出1.6秒复位IC
BC64延时复位芯片
ES526-FF7146长按10秒输出1.2秒复位芯片
ECJ22163长按10秒延时复位芯片
电话咨询
产品中心
联系丽晶微
网站地图