EC200709-29CA-9158 循环定时复位芯片
一.功能说明
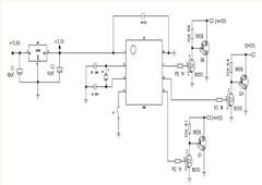
1、供电方式:适配器DC13.8V通过稳压降至DC3.3V ,一路输入控制,三路输出
上电5脚6脚输出低电平,12小时后6脚输出10秒高电平,5脚输出15秒高电平,11小时59分50秒后,6脚输出10秒高电平,再11小时59分50秒低电平一直循环。
5脚输出15秒高电平后,输出23小时59分45秒低电平。再输出15秒高电平,再输出23小时59分45秒低电平(24小时循环)。
7脚上电输出12小时低电平,10秒高电平---23小时59分50秒低电平----10秒高电平--23小时59分50秒低电平-循环
如果一直按住S1(S1一直接地),5脚和6脚,7脚一直输出高电平。松开翻转为低电平。(触发S1开关不影响定时计时和脉冲)。
输出方式:
二.电气参数(VDD=5.0V TA=25℃)
四.PIN引脚说明及功能描述
七.版本说明



EY412短按开关输出1秒复位IC
EY408长按3秒延时0.5秒开关芯片
EY410短按输出1.6秒复位IC
BC64延时复位芯片
BC86复位检测芯片
ES526-FF7146长按10秒输出1.2秒复位芯片
ECJ22163长按10秒延时复位芯片
电话咨询
产品中心
联系丽晶微
网站地图