新浪微博|微信关注微信关注| 收藏本站| 在线留言| 网站地图

您好,欢迎来到深圳市丽晶微电子科技有限公司官网!

丽晶微

用“芯”服务丽晶微15年专注于ASIC行业

全国定制热线: 0755-29100085

当前位置首页 » 丽晶微新闻中心 » 产品中心 » 定时IC芯片定制案例 » 延时1小时七彩闪灯IC芯片

延时1小时七彩闪灯IC芯片

返回列表 来源:丽晶微 查看手机网址
扫一扫!延时1小时七彩闪灯IC芯片扫一扫!
浏览:- 发布日期:2017-04-06 08:49:04【

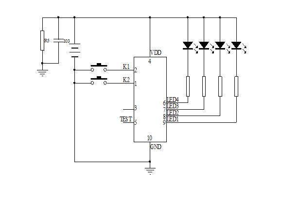
EC026-082七彩闪灯IC芯片延时1小时功能,上电不工作,可做定时器用,采用内部时钟
振荡,计时误差小。共有4路输出,其中3路七彩渐明渐暗输出,1路电平信号输出。输入电压
2.4V-5.5V,睡眠功耗低。定时IC

这款七彩闪灯芯片共有两个按键控制,独立工作。由按键K2控制3路七彩灯渐明渐暗输出,
有多段变化模式,模式为:三灯渐变--红亮--绿亮--蓝亮--OFF--循环;在单段模式下工作1
小时后定时结束,再按键从第一段开始工作。按键 K1控制LED4 灯ON/OFF 功能,ON 定时1小
时以后自动OFF。可作为延时芯片工作,工作中触发按键无效。延时IC

丽晶微电子长期专注于定制循环定时IC芯片延时IC芯片,闪灯IC芯片,七彩闪灯IC,
摸IC芯片
等,有大量的标准品IC。另公司有软件工程师团队,可定制编程单片机开发。QQ截图20161112165404


深圳市丽晶微电子科技有限公司 备案号:粤ICP备14018692号
全国服务热线: 0755-29100085 QQ:481892642
传真: 0755- 29100092 邮箱:szecm@163.com
公司地址:广东省深圳市宝安区沙井新桥街道上星路万科星城
商业中心2栋写字楼402-405室
工厂地址:深圳市宝安区福永镇福海工业区A区A4栋3楼

二维码