新浪微博|微信关注微信关注| 收藏本站| 在线留言| 网站地图

您好,欢迎来到深圳市丽晶微电子科技有限公司官网!

丽晶微

用“芯”服务丽晶微15年专注于ASIC行业

全国定制热线: 0755-29100085

当前位置首页 » 丽晶微新闻中心 » 产品中心 » 闪灯IC芯片 » 带DIY功能的红外遥控七彩闪灯IC芯片

带DIY功能的红外遥控七彩闪灯IC芯片

返回列表 来源:丽晶微 查看手机网址
扫一扫!带DIY功能的红外遥控七彩闪灯IC芯片扫一扫!
浏览:- 发布日期:2017-09-04 09:59:34【

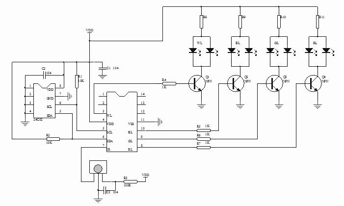
红外遥控七彩闪灯IC芯片,工作电压2.4-5.5V,具有有多样功能变化的七彩闪灯IC芯片
44键红外遥控器遥控,遥控距离远、灵敏度高。闪灯IC 闪烁多样性,有七彩闪烁,七彩渐
明渐暗,红绿蓝跑马闪等。用户码:00FF。上电工作,带有断电记忆功能。

遥控七彩闪灯IC芯片

遥控按键共有44个按键,这款闪灯IC芯片在普通红遥控七彩潜水灯的基础上增加了DIY
功能,可自由随意调节色光占空比,增加生活的情趣。
 码值5C: 加亮按键,按下加1档亮度,共8档,只控制单色键。
 码值5D: 减亮按键,按下减1档亮度,共8档,只控制单色键。
 码值41: 亮度控制按键。
 码值40: 开关键,按下ON,按下OFF。具有记忆闪烁模式和速度的记忆功能
 码值17: 快按键,可以加快闪烁速度
 码值13: 慢按键,可以减慢闪烁速度
 码值0F: 七彩闪烁,R,G,B,RG,GB,RB,RGB
 码值0B:  RGB齐闪
 码值07: 七彩渐明渐暗,RB,RGB,RG,GB,RGB
 码值06: RGB渐明渐暗
 码值05: 七彩顺闪
 码值04: RGB顺闪
 DIY模式,可自由调节RGB占比。按下对应灯光常亮。
 单色键,按下对应灯光常亮。

七彩闪灯IC芯片


深圳市丽晶微电子科技有限公司 备案号:粤ICP备14018692号
全国服务热线: 0755-29100085 QQ:481892642
传真: 0755- 29100092 邮箱:szecm@163.com
公司地址:广东省深圳市宝安区沙井新桥街道上星路万科星城
商业中心2栋写字楼402-405室
工厂地址:深圳市宝安区福永镇福海工业区A区A4栋3楼

二维码