C9FE-64C8 变频汽车灯转向灯IC
一.功能说明:
供电方式:DC12V
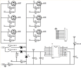
1、日行灯: 按下KEY2,KEY1断开,LEDW常亮(输出低)L1-L5关(输出高)
2、流水灯:按下 KEY1,LED1-L2-L3-L4-L5流水灯,周期T=S*5+0.2S=0.225S-1S,S由电位器调整,S范围:25MS(RL=0)-150MS(RL=500K)
二.电气参数(VDD=5.0V、TA=25℃)
三.电路图参考
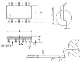
四.封装尺寸图

五.版本说明


汽车转向灯IC
电话咨询
产品中心
联系丽晶微
网站地图