ECH210618-1306-FA4B遥控定时摇摆蜡烛芯片
一、功能说明
三档拨动开关,三种工作状态:ON、OFF、TIMER,两路输出:1路LED、1路摇摆线圈
OFF档:关闭
ON档:不定时,LED、摇摆线圈一直工作
TIMER档:工作5小时-关闭19小时,24小时循环, 5小时后LED、摇摆线圈停止工作,拨动开关至“TIME”档提示闪一下。任何档位,TY-ME有效
遥控器功能(用户码:807F):
ON键:码值“1A”开启功能,无论什么状态下都无定时
OFF键:码值“05”关闭所有功能
二、电气参数(VDD=5.0V TA=25℃)
三、封装脚位图(SOP-8)
四、PIN引脚说明及功能描述
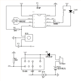
五、电路参考图
六、封装尺寸图(SOP-8)
七、版本说明:

遥控茶蜡定时芯片
遥控6开18关定时蜡烛芯片
电话咨询
产品中心
联系丽晶微
网站地图