ECJ250004-89BF2 遥控6开18关定时蜡烛芯片
一、功能说明
供电方式:1节7号电池。一路红外遥控输入,一路LED输出。
上电24小时常亮蜡烛闪,晶振损坏或无晶振时,输出灭2秒提示再亮并跑内部频率定时。
ON/OFF键:按一下开启24小时常亮LED,再按一下关闭LED
定时键:按一下开启6开18关循环定时,再按一下取消定时。
无记忆功能,OFF键关闭重新开启后,即开始24小时常亮工作。
定时模式18小时灭待机时短按ON/OFF键,LED转为24小时常亮。
遥控器用户码:00FF
二、电气参数(VDD=5.0V TA=25℃)
工作电压:2.4V-5.5V;
工作电流:0.5mA;
静态电流:2uA;
驱动电流低电平输出:18mA;
驱动电流高电平输出:5.5mA;
工作温度:-20摄氏度-+60摄氏度;
储存温度:-40摄氏度-+150摄氏度;
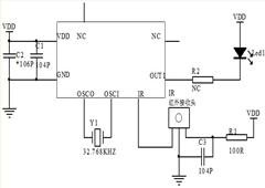
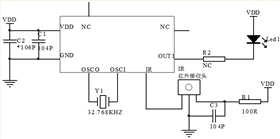
三、电路参考图
四、封装尺寸图(SOP-8)
七、版本说明:


电话咨询
产品中心
联系丽晶微
网站地图