0008-9EF6 单键触摸调光延时芯片
一、功能说明
一路触摸按键输入,一路LED输出;
上电不工作,单个触摸T1按键控制一路输出Out1(高有效),短按亮度调节依次为:10%亮,40%亮,100%亮,灭,依次循环。
当停留在某个档位时,延时2分钟自动关闭,有不断电记忆功能。
二、电气参数(VDD=5.0V TA=25℃)
工作电压:2.5V-5.0V;
静态电流:30uA;
工作电流:1.5mA;
驱动电流低电平输出:15mA;
驱动电流高电平输出:8mA;
工作温度:-10摄氏度-+70摄氏度;
储存温度:-20摄氏度-+100摄氏度;
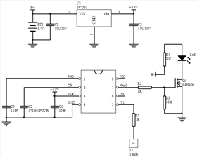
三、电路图参考:
四、封装尺寸图:
五.版本说明:


EH4A05单双色触摸调光芯片
ET2102单键触摸三档调光
电话咨询
产品中心
联系丽晶微
网站地图