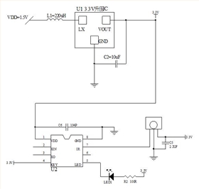
8键遥控6小时工作18小时停电子蜡烛IC芯片,蜡烛IC工作电压2.4-5.5V,当输入电压是
DC1.5V时,需要用一个升压IC升压到3.3V。 遥控发射电压DC=3.0V。带有定时功能,同时
也是一颗24小时循环定时IC芯片。
定时IC接收部分共1路LED输出,上电不工作,此时其他功能由遥控器控制。红外遥控器
共有8个按键,OOFF码,功能如下 :
《1》ON1键:打开按键,OFF时,ON1打开后其余按键有效,在任何状态下按下ON1 ,闪法输
出是SL。
《2》ON2键:打开按键,OFF时,ON2打开后其余按键有效,在任何状态下按下ON2 ,LED不
定时常亮,默认初始打开亮度是第4档。
《3》OFF键:关闭按键,在任何工作状态下按下关闭。
《4》6H键:打开ON后按键有效,在任何当前工作状态时按下开始6H-18H循环定时,不改变
输出状态。重新按下重新计时,计时采用芯片内部时钟振荡。按下定时键LED闪烁有提示。
《5》SL键:打开ON后按键有效,工作状态时按下SL,LED慢闪,不改变定时时间。
《6》FL键:打开ON后按键有效,工作状态时按下FL,LED快闪,不改变定时时间。
《7》加亮键:亮度加键,在常亮模式下可以加亮度,共7档,不改变定时时间。
《8》减亮键:亮度减键,在常亮模式下可以减亮度,共7档,不改变定时时间。

电位器调光板,旋钮调光控制板
双色温台灯线路板
循环定时蜡烛芯片,8小时开16小时关
电话咨询
产品中心
联系丽晶微
网站地图