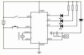
红外遥控6小时亮--18小时灭循环定时IC芯片,工作电压范围宽,DC =2.4-5.5V,采用CMOS
工艺,睡眠功耗低,只有5UA,抗干扰能力强。遥控开关功能,有遥控定时6小时亮-18小时灭,
4小时亮-20小时灭,5小时亮-19小时灭,8小时亮-16小时灭几种定时功能。共有3路输出,2路
输出蜡烛闪,1路输出常亮。
按ON键进入工作模式无定时,按OFF键灭,按定时按键进入按键对应的循环定时模式。定时
IC芯片采用32.768KHZ 晶体振荡作为时钟源,有晶振检测功能,无晶振或晶振工作不正常时,
LED不工作。接收芯片接收到发射信号时 LED闪烁提示:当定时芯片接收到4H、5H、6H、8H信号
时,LED灭两下,再实现按键的功能, ON 和OFF键无提示功能。OPT1 接GND 时是定时快测功能,
定时几小时LED闪几次,循环闪烁。

电位器调光板,旋钮调光控制板
双色温台灯线路板
循环定时蜡烛芯片,8小时开16小时关
电话咨询
产品中心
联系丽晶微
网站地图