ECJ5051-325D02 自行车尾灯芯片
一、功能说明
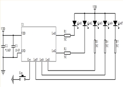
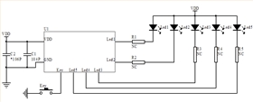
自行车尾灯爆闪灯芯片,一路按键输入,5路led输出;
上电不工作,单个按键Key控制5路Led输出,短按依次为:常亮、同步爆闪、顺闪、关,依次循环。
二、电气参数(VDD=5.0V TA=25℃)
工作电压:2.2V-5V;
静态电流:3uA;
工作电流:0.5mA;
驱动电流低电平输出:14mA;
驱动电流高电平输出:6mA;
工作温度:-10摄氏度-+70摄氏度;
储存温度:-20摄氏度-+100摄氏度;
三、电路图参考:
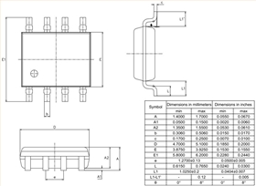
四、封装尺寸图:
五.版本说明:


电话咨询
产品中心
联系丽晶微
网站地图