EC251012-6617CD7E语音识别小夜灯芯片
一、功能说明
供电方式:DC5V电源供电。上电工作默认白灯100%亮。通过语音控制开关灯。
语音词条:
“开灯”
“关灯”
“换颜色”:白灯--暖灯---白+暖各50%亮度,三模式循环。
“暗一点”:每喊一次亮度减10%,共九档。亮度最低16%有闪2下提示。
“亮一点”:每喊一次亮度加10%,共九档。亮度最高100%有闪2下提示。
二、电气参数(VDD=5.0V TA=25℃)
供电电压:2.0V-5.0V
工作电流:12mA;
静态电流:12mA;
驱动电流低电平输出:10mA;
驱动电流高电平输出:8mA;
工作温度:-10摄氏度-+70摄氏度;
储存温度:-20摄氏度-+100摄氏度;
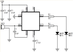
三、电路图参考:
四、封装尺寸图:
五.版本说明:


电话咨询
产品中心
联系丽晶微
网站地图