EC241112-1B2F-995B8键遥控蜡烛芯片
一、功能说明
供电方式:DC4.5V AA*3干电池。三档拨动开关:ON-OFF-TIMER和红外遥控输入控制两路LED低电平输出:1路蜡烛闪(闪法参考样品)、1路常亮。上电工作两组LED亮。晶振坏或无晶振,上电LED先灭2秒再起来跑内频。
OFF档:断电源,IC不工作。
ON档:无定时一直工作。遥控有效,触发遥控后以遥控为准。
TIMER档:6开-18关,24小时循环定时。遥控有效,触发遥控后以遥控为准。
遥控器功能:
ON键:开启LED。重复按有闪一下提示。定时状态下按ON键取消定时。
OFF键:关闭LED。短按一下关闭LED和定时。OFF状态下只有ON键有效。定时待机状态下按OFF键,有闪一下提示,并关闭LED。
2H键:2开-22关定时。工作2小时待机22小时24小时循环工作。重复按有闪一下提示并重新定时。
4H键:4开-20关定时。工作4小时待机20小时24小时循环工作。重复按有闪一下提示并重新定时。
6H键:6开-18关定时。工作6小时待机18小时24小时循环工作。重复按有闪一下提示并重新定时。
8H键:8开-16关定时。工作8小时待机16小时24小时循环工作。重复按有闪一下提示并重新定时。
Candle键:蜡烛闪。短按一下进入蜡烛闪模式,有闪一下提示。短按此键不影响定时。
Light键:常亮。短按一下进入常亮模式,有闪一下提示。短按此键不影响定时。

二、电气参数(VDD=5.0V TA=25℃)
工作电压:2.4V-5.0V;
工作电流:0.6mA;
静态电流:5uA;超低功耗
驱动电流:30mA;可以外加驱动
工作频率:1MHZ;
工作温度:-10摄氏度-+60摄氏度;
储存温度:-20摄氏度-+100摄氏度;
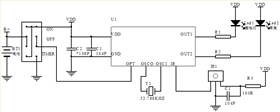
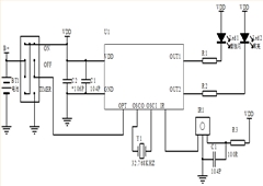
三、电路图参考:
四、封装尺寸图:
五.版本说明:


ECJ22093火焰闪蜡烛芯片
电话咨询
产品中心
联系丽晶微
网站地图