EC2302单通道触摸芯片
EC2302主要用于单通道触摸按键控制芯片。提供稳定的“单通道触摸按键”检测效果可以广泛的满足不同的应用需求且可在有介质隔离保护的情况下实现触摸功能,安全性高(如玻璃,亚克力等材质)。此触摸检芯片是专为取代传统按键而设计,触摸检测PAD的大小可依不同的灵敏度设计在合理的范围内,低功耗与宽工作电压,是此触摸芯片可在DC或AC应用上的特性,电源及手机干扰特性好。
2.特点:
电压工作范围2.4~5.5V。
可靠的上电复位(POR)及低电压复位功能(LVR)。
低待机工作电流(没有负载)
@VDVDD=3.3V,典型值4uA,最大值8uA。
VDD=5.0V,典型值8uA,最大值16uA。
待机模式下,输出响应时间为132ms。
稳定的人体触摸检测可取代传统按键开关。
SO pin 为CMOS输出,可由AHLB pin选择高电平输出有效或低电平输出有效。
上电后约为0.25秒的稳定时间,此期间内不要触摸检测点,此时所有功能都被禁止
自动校准功能
刚上电的4秒内约62.5毫秒刷新一次参考值,若在上电后的4秒内有触摸按键或4秒后仍未触摸按键,则重新校准周期切换时间约为1秒。
各种消费性产品,取代按钮按键。

·COMS单存输入 ·O CMOS输出
·I/O COMS输入/输出 ·I-PH CMOS输入内置上拉电阻
·I-PL CMOS输入内置下拉电阻 ·OD开漏输出,无二级管保护电路P电源/接地
8.电气特性:
最大绝对额定值
DC/AC 特性:(测试条件为室温25℃)
I.灵敏度调整
PCB上接线的电极大小与电容之总负载,会影响灵敏度,故灵敏度调整必须符合PCB的实际应用。EC2302提供一些外部调整灵敏度的方法。
①调整检测板尺寸的大小
在其它条件不变的情况下,使用较大的检测板尺寸可增加灵敏度,反之则会降低灵敏度;但电极尺寸必须在有效范围内使用。
②调整介质(面板)厚度
在其它条件不变的情况下,使用较薄的介质可增加灵敏度,反之则会降低灵敏度;但介质厚度必须在最大限制值以下。
③调整Cs电容值(请参阅下图)
在其它条件不变的情况下,PAD VC对VSS电容Cs可调整灵敏度,Cs电容在可用范围内(1nF≤Cs≤47nF) ,Cs电容值越大其灵敏度越高。
共有8种功能可选, 由OPT1/OPT2/OPT3管脚上电前的输入状态来决定。芯片管脚有内部上拉, 悬空为1,接GND为0,具体如下表:
表2功能模式
详细功能说明如下:
模式1:亮度无记忆无缓冲LED触摸无级调光功能
TCH触控输入对应SO的PWM调光LED输出。初始上电时,灯为关灭状态。
1:短按触摸(触摸持续时间小于 550ms)时,可实现灯光的亮灭控制。一次短按触摸,灯亮;再一次短按触摸,:灯灭,如此循环。灯光点亮或关灭时,无亮度缓冲,且灯光点亮初始亮度固定为90%占空比。:
2:长按触摸(触摸持续时间大于550ms)时,可实现灯光无级亮度调节。一次长按触摸,灯光亮度逐渐增加,松开时灯光亮度停在松开时刻对应的亮度,若长按时间超过3秒钟,则灯光亮度达到最大亮度后不再变化;再一次长按触摸,灯光亮度逐渐降低,松开时灯光亮度停在松开时刻对应的亮度,若长按时间超过3秒钟,则灯光亮度达到最小亮度后不再变化,如此循环。
3:最低亮度的PWM信号占空比为2%,最高亮度为100%。关灯情况下长按触摸也可开灯,此时按键按下后先以 90%亮度点灯,若超过550ms后仍未松开,则向下无级调光。
4:短按触摸和长按触摸可以在任何时候随意使用,相互之间功能不受干扰和限制。
模式2:亮度有记忆无缓冲LED触摸无级调光功能
1:在模式1的基础上增加了亮度记忆功能。即在电源不断电的情况下,每次短按触摸关灯的亮度会被记忆, 下次短按触摸开灯时会以此亮度作为初始亮度。
2:初始上电或断电后重新上电,第一次开灯的初始亮度固定为90%占空比,第一次调光的方向固定为向下调光。
3:未断电短按开灯后第一次长按调光的方向由之前记忆的亮度值来决定,若记忆亮度值大于45%,则向下调光;若记忆亮度值小于45%,则向上调光。
模式3、4:LED三段触摸调光功能
1:初始上电时,SO输出全低电平,灯为关灭状态。
2:每次短按触摸,依OPT1/2/3 选择不同,灯光亮度按[高亮度->中亮度->低亮度->灭]依次循环变化,或[低亮度->中亮度->高亮度->灭]依次循环变化。
3:低、中、高三档亮度对应的 PWM占空比分别为10% 、40% 、100%。
模式5:同步开关触摸输出功能
1:初始上电时 ,SO输出为高电平。
2:触摸按键后,SO输出变为低电平;触摸松开后,SO输出回复高电平。
模式6:同步开关触摸输出功能
1:初始上电时 ,SO输出为低电平。
2:触摸按键后, SO输出变为高电平; 触摸松开后,SO输出回复低电平。
模式7:锁存开关触摸输出功能
1:初始上电时,SO输出为高电平。
2:每触摸按键一次,SO输出状态翻转一次。
模式8:锁存开关触摸输出功能
初始上电时,SO输出为低电平。
每触摸按键一次,SO输出状态翻转一次。
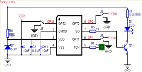
图4直流高压供电应用电路
注意:
当介质材料及厚度等差异较大时,可通过调整CMOD与GND之间的Cm电容来调节触摸灵敏度。电容容值越大,灵敏度越高;电容容值越小,灵敏度越低。以下数据仅供参考,具体以实际为准。
表3CMOD采样电容
6.1电气特性极限参数
表4极限参数
6.2直流特性
表5直流特性(如无特殊说明 VDD= 2.4V~5 .5V,Temp= 25ºC)
7.封装尺寸图
7.1SOP8封装
表6 SOP8 封装尺寸
7.2SOT23-6封装
表7 SOT23-6 封装尺寸


电话咨询
产品中心
联系丽晶微
网站地图