EC13DE单键触摸IC芯片
一、功能说明
单个触摸控制二路Led输出:Led1(冷白)+Led2(暖白),外加一路低电量指示灯Led3,上电不工作。
单点触摸依次为:冷白亮(100%)、暖白亮(100%)、冷白亮(100%)+暖白亮(100%)、灭,依次循环。
开灯5秒内单点触摸切换色温,5秒后单点触摸关灯。
长按无极调光,三色温亮度不共享,有不断电记忆,记忆色温和亮度。
有阶梯计时放电功能,具体如下:
开机---灯亮(100%)持续1H后,占空比降30%(即70%),再工作3H后占空比降到35%(即35%), 再工作1H后占空比升至100%,直至放完电。中间有触摸重新计时,占空比高于50%的前提下阶梯放电才有效,假如60%亮度,1H后下降0.6的30%(即42%)以此类推。
低电检测:当电池电压低于3.0V时,Led3指示灯呼吸闪,电压高于3.0V自动解除低电状态。
二、电气参数(VDD=5.0V TA=25℃)
工作电压:3.2V-5.5V;
工作电流:1.8mA;
静态电流:9uA;
驱动电流低电平输出:25mA;
驱动电流高电平输出:8mA;
工作温度:-20摄氏度-+70摄氏度;
储存温度:-20摄氏度-+100摄氏度;
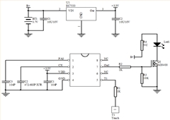
三、电路图参考:
四、封装尺寸图:
五.版本说明:


触摸调光IC芯片
EC022W单通道触摸IC
单通道触摸调光芯片
多键触摸IC
电话咨询
产品中心
联系丽晶微
网站地图