ECJ22136-2386断电记忆开关机芯片
一.功能说明
一路输入控制两路电平信号输出,一路输出低电平,一路输出高电平。上电OUT1为高电平、OUT2为低电平,触发一下,两路输出同步工作OUT1输出低电平、OUT2输出高电平,再按一下关。开关功能。有断电记忆,记忆当前状态。
二.电气参数(VDD=5.0V TA=25℃)
三.封装脚位图(SOT23-6)
四.PIN引脚说明及功能描述:
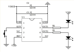
五.参考电路图
*C2电容可根据电源实际需要调整或省略
六.封装尺寸图(SOP-8)
七.版本说明:


电话咨询
产品中心
联系丽晶微
网站地图