EC2015-8A42太阳能两模式灯串芯片
一.功能说明
供电方式:DC3.7V 18650电池。三路输入(光控、电源按键自锁开关、轻触开关)控制三路输出:1路太阳能充电指示灯、1路电源开关指示灯、1路负载输出。
上电工作用按键自锁开关控制电源通断,初始上电为常亮模式。短按轻触开关转换为闪烁模式,再短按返回常亮模式,按键依次循环。带断电记忆。
三路指示灯说明:1路太阳能指示灯,太阳能给电池充电时指示灯亮,无充电时指示灯不亮。1路电源开关指示灯,自锁开关导通通电时指示灯亮,断开指示灯灭。
USB充电功能:充电红灯亮充满绿灯亮。
二.电气参数(VDD=5.0V TA=25℃)
三.封装脚位图(SOP-8)
四.PIN引脚说明及功能描述
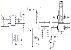
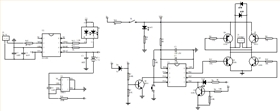
五.电路图参考
六.封装尺寸图(SOP-8)
七.版本说明


电话咨询
产品中心
联系丽晶微
网站地图