EH220325-3F04-AF8E 补水仪定时芯片
一、功能说明:
补水仪控制芯片,封装方式是SOT23-6封装;供电方式:DC3.7V锂电池。一路按键输入控制两路输出:一路LED灯、一路雾化。
上电不工作,短按一下按键LED灯七彩渐变(灯自带七彩渐变)雾化片喷雾开始工作定时6分钟,6分钟后自动关闭。定时中途触发按键立即关闭。
二、电气参数(VDD=5.0V TA=25℃)
三、封装脚位图(SOT23-6)
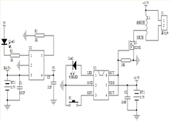
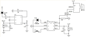
四、电路图参考
五、封装尺寸图(SOT23-6)
六、版本说明:


电话咨询
产品中心
联系丽晶微
网站地图