-
1、5分钟时IC芯片输入电压锂电池4.2V。
2、上电不工作,按一下按键,LED亮,计时5分钟后自动灭掉,工作中重复按按键,重新计时5分钟。
-
3、静态低功耗。
-
4、电气性能(VDD=3.0V,GND=0,Ta=25℃,Fosc=500KHZ使用IRC,除非另有说明)
-
-
5、封装脚位图:
-
-
-
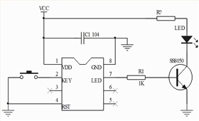
6、参考电路图:
-
深圳市丽晶微电子科技有限公司,专注于定时IC芯片,定时开关IC芯片,单片机定时芯片,定时IC芯片可编程,灯串定时芯片,咨询热线:0755-29100085


电话咨询
产品中心
联系丽晶微
网站地图