EH4304-10CF-A2F721键红外遥控潜水灯芯片
一.功能说明
上电工作,默认七彩跳变模式Flash,红外遥控功能
红外遥控码值(00FF),如下:
红外遥控功能说明:
ON键:数据码“45”开启
OFF键:数据码“46”关闭
加亮/加速键:数据码“07”,在单色时按下灯光变亮,在自动变色模式时按下加快变色速度
减亮/减速键:数据码“15”,在单色时按下灯光变暗,在自动变色模式时按下减慢变色速度
FLASH键:数据码“47”R,G,B跳闪,可调闪烁速度
STROBE键:数据码“44”呼吸闪,可调闪烁速度
FADE键:七彩渐明渐暗,循环,可调渐变速度
AMOOTH键:R,G,B渐明渐暗,可调渐变速度
其它颜色按键:切换颜色
有不掉电记忆功能 不管在哪个模式按关机 再开机还是回到原来模式
开启默认速度最慢。
二.电气参数(VDD=5.0V TA=25℃)
三.封装脚位图(SOP-8)
四.PIN引脚说明及功能描述
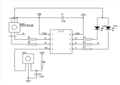
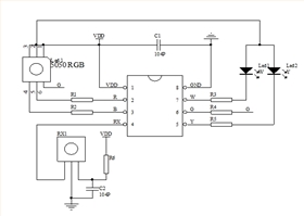
五.电路参考图
六.封装尺寸图(SOP-8)
七.版本说明


四路按键切换开关芯片
电话咨询
产品中心
联系丽晶微
网站地图