LED触摸台灯控制板,三档触摸调光
此款LED触摸台灯控制板,型号为ECM20180512-V01,是一款比较简单的触摸调光控制板,三挡触摸调光LED台灯控制板,输入电压DC+6V或+12V(根据负载灯串的导通电压来选择相应的输入电压)。此款触摸台灯控制板运用的触摸IC芯片是EC022WS触摸IC芯片,触摸芯片工作电压2.4-5.5V。控制板一个触摸按键调节亮度。
详细功能要求如下:
1、上电不工作,一路灯串电平输出,触摸按键开始工作,有一个触摸按键控制LED亮度,
三挡触摸调光:
触摸控制板第1下,LED亮度为微亮
触摸控制板第2下,LED亮度为中亮
触摸控制板第3下,LED亮度为高亮
触摸控制板第4下,LED灭,
按键循环
2、静态低功耗
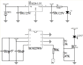
3、参考电路图如下:
这是佛山一家灯饰公司, 根据自己要求的功能和参数重新定制的一款触摸台灯控制板,我司有一部分开发好的标准品台灯控制板,LED化妆镜控制板。也可以根据客户的具体要求重新定制开发。公司拥有一批技术精湛的技术骨干,有丰富的电路设计经验和专业创新能力的高科技人才,秉着以质为本,诚信经营,技术创新的信念.完善服务体系,高效,优质的为客户提供产品和技术服务。
深圳市丽晶微电子科技有限公司,专注于LED触摸台灯控制板,LED触摸台灯线路板,触摸台灯调光板,LED触摸台灯电路板,触摸PCBA方案开发。咨询热线:0755-29100085

电位器调光板,旋钮调光控制板
双色温台灯线路板
循环定时蜡烛芯片,8小时开16小时关
电话咨询
产品中心
联系丽晶微
网站地图