这款造型奇妙、歌声优美的多功能复古马可水灯。外观十分美观,可做摆放工艺品,放在卧室客厅等其他地方。也可做礼品送友人。功能也十分多,一共有三档开关,拨动开关控制,一档是做定时,延时开关,打开一档可做6小时工作到18小时工作,工作时间到之后即自动停止工作。二挡是打开音乐功能,拨动开关即播放圣诞音乐,三档即关闭功能。
延时水灯IC芯片功能说明
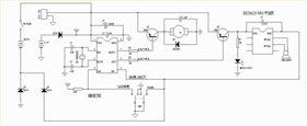
音乐IC EC3623-V01
主控IC LZ171009-0972-08D1
1、输入电压DC=5V,或电池3节AA,4.5V。
2、三档功能,拨动开关控制,ON--OFF—TIMER,TIMER定时时间6H工作-18H停循环定时。
3、一路马达电平输出。
4、一路LED电平输出,LED接暖白自闪蜡烛灯。
5、当开关拨动到ON档时,24H脚接地,马达常转,LED蜡烛闪,一直工作。
6、当开关拨动到TIMER档时,6H脚接地,马达常转,LED蜡烛闪,同时播放平安夜音乐,定时6H-18H循环,24小时循环功能,计时时钟带晶振。当24H和6H脚都不接地时,IC没有输出,都不工作。
7、有TRYME功能,当在OFF档时,接入TRYME电源,可以演示功能。
8、当晶振不起振或起振不正常时,马达不工作,OUT脚输出1HZ闪。
9、参考电路图:
深圳市丽晶微电子科技有限公司,定时ic芯片,延时IC芯片,可编程定时IC芯片,单片机开发。

电位器调光板,旋钮调光控制板
双色温台灯线路板
循环定时蜡烛芯片,8小时开16小时关
电话咨询
产品中心
联系丽晶微
网站地图