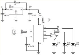
EH4A05-2B24-7EFE单双色触摸调光芯片是一款专为LED照明设备设计的高效控制芯片,广泛应用于触摸台灯、补光灯等场景。该芯片采用SOP-8封装,具有低功耗、高灵敏度和多功能调光等特点,能够满足用户对灯光控制的多样化需求。以下将从功能说明、电气参数、应用场景及使用注意事项等方面进行详细介绍。
一、功能说明 EH4A05-2B24-7EFE芯片的核心功能是通过触摸按键实现对LED灯光的智能控制。芯片上电后默认不工作,用户需要通过触摸按键(TH1)激活控制功能。芯片支持两种工作模式,通过第3脚(OPT)的接地或悬空状态进行选择:
1. 单路LED工作模式(OPT悬空) 在此模式下,芯片控制一路冷白LED(L1)。用户通过短按触摸按键TH1,可实现L1的亮灭循环切换;长按按键则可进入无极调光模式,实现亮度的平滑调节。此外,芯片具备断电记忆功能,能够保存最后一次的亮度状态,下次上电后自动恢复。
2. 两路LED工作模式(OPT接地) 在此模式下,芯片同时控制冷白LED(L1)和暖白LED(L2)。用户在5秒内短按TH1按键,灯光状态将依次切换为L1亮、L2亮、L1+L2同时亮、全部关闭,形成循环。长按按键同样支持无极调光功能。若在亮灯状态下超过5秒未操作,短按按键可直接关闭灯光;再次短按则恢复关闭前的亮度和色温状态。
二、触控芯片电气参数 EH4A05-2B24-7EFE芯片在典型工作条件下(VDD=5.0V,GND=0,TA=25℃)的电气参数如下:
**工作电压范围**:2.2V-5.5V,适用于多种电源环境。
**工作电流**:0.5mA,功耗较低,适合电池供电设备。
**静态电流**:10uA,待机状态下几乎不耗电。
**驱动电流输出**:低电平输出15mA,高电平输出12mA,可以外加三极管以及MOS管驱动。
**工作温度范围**:-20℃至+70℃,适应大多数室内外环境。
**储存温度范围**:-20℃至+125℃,确保芯片在非工作状态下的稳定性。
三、应用场景 该芯片凭借其灵活的调光模式和低功耗特性,广泛应用于以下场景: 1. **触摸台灯**:用户可通过轻触按键实现灯光的开关、亮度调节及色温切换,操作简单且体验流畅。 2. **补光灯**:在摄影或化妆场景中,用户可根据需求快速调整灯光亮度和色温,满足专业需求。 3. **智能家居照明**:结合其他控制模块,可实现远程控制或自动化灯光管理,提升家居智能化水平。
四、使用注意事项 1. **电路设计**:建议在电容式触摸芯片电源端添加滤波电容,以降低电源噪声对触摸灵敏度的影响。 2. **触摸按键布局**:按键与芯片之间的走线应尽量短,避免干扰信号引入。 3. **模式选择**:OPT脚的接地或悬空状态需在设计时明确,避免因接触不良导致模式切换异常。 4. **散热设计**:若驱动大功率LED,需注意芯片的温升,必要时增加散热措施。
五、总结 EH4A05-2B24-7EFE单双色触摸调光芯片以其高效、灵活的控制功能,成为LED照明设备中的理想选择。无论是家庭使用还是专业场景,该芯片都能为用户提供便捷、舒适的灯光控制体验。其低功耗设计和断电记忆功能进一步提升了产品的实用性和可靠性,值得开发者和终端用户关注。

电位器调光板,旋钮调光控制板
双色温台灯线路板
循环定时蜡烛芯片,8小时开16小时关
电话咨询
产品中心
联系丽晶微
网站地图