DF84太阳能插地灯芯片方案,作为现代智能家居与节能环保理念的完美结合,旨在为用户提供一种便捷、高效且环保的户外照明解决方案。以下是对该方案功能的详细解析及工作原理的深入探讨。
一、功能实现原理
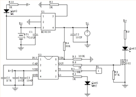
供电方式
DF84太阳能插地灯芯片采用DC3.7V锂电池作为主要能源供应,这一设计不仅确保了灯具的低功耗运行,同时也便于用户更换和维护。锂电池通过太阳能板进行充电,实现了能源的可持续利用。在光照充足的环境下,太阳能板将光能转化为电能,储存至锂电池中,以供夜间或光线不足时使用。
控制逻辑
该灯的控制逻辑设计得既简单又实用,通过触摸和光控输入来控制LED的输出状态。具体控制流程如下:
**上电不工作**:初次接通电源时,灯具处于待机状态,不会立即亮起,避免了不必要的能源消耗。
**触摸控制**:
**常亮模式**:首次触摸灯具,LED灯将常亮,为用户提供持续的照明服务。
**光控模式**:再次触摸,灯具切换至光控模式,此时LED灯会闪烁两次作为提示。在光控模式下,LED灯白天不亮,夜晚自动亮起,实现了智能化的光照管理。
**关闭状态**:第三次触摸,灯具将关闭,LED灯停止工作,进入节能状态。
太阳能板状态指示
为了直观显示太阳能板的充电状态,DF84设计了红绿双色指示灯。当太阳能板正在给电池充电时,红灯亮起;当电池充满电后,绿灯亮起,方便用户随时了解充电进度。
电池检测与保护
为了确保电池的安全使用,DF84内置了电池电压检测功能。当电池电压低于2.9V时,LED灯会闪烁10秒(频率为1HZ),随后自动关机,以避免电池过度放电导致的损坏。此时,如果用户再次触摸灯具,若电池电压仍低于2.9V,LED灯将再次闪烁10秒后关机;若电池电压高于2.9V,则灯具将正常开机,继续为用户提供照明服务。
二、技术特点与优势
高效节能
DF84太阳能插地灯采用低功耗LED光源,结合智能光控技术,实现了按需照明,大大降低了能耗。同时,太阳能板的引入,使得灯具能够在光照充足的环境下自我充电,进一步提升了能源利用效率。
环保可持续
作为一款太阳能灯具,DF84不仅减少了对传统电网的依赖,还降低了碳排放,符合当前全球倡导的绿色低碳生活理念。其可持续的能源供应方式,为环境保护贡献了一份力量。
智能便捷
通过简单的触摸操作,用户即可轻松切换灯具的工作模式,实现个性化的照明需求。此外,红绿双色指示灯的设计,使得充电状态一目了然,为用户提供了极大的便利。
安全可靠
DF84内置的电池电压检测功能,有效避免了电池过放导致的损坏,延长了电池的使用寿命。同时,灯具采用优质材料和先进工艺制造,确保了产品的安全性和稳定性。
三、应用场景与安装指南
应用场景
DF84太阳能插地灯适用于多种户外照明场景,如花园、庭院、露台、阳台等。其小巧便携的设计,使得用户可以轻松将其插植于土壤中,为户外空间提供温馨而柔和的照明氛围。
安装指南
1. **选址**:选择光照充足且避风的位置进行安装,确保太阳能板能够充分接收阳光照射。
2. **插植**:将灯具插植于土壤中,确保插植深度适中,以保持灯具的稳定性。
3. **初始设置**:首次使用时,请确保灯具已充满电(可通过观察绿灯亮起判断)。然后,通过触摸操作设置所需的照明模式。
4. **日常维护**:定期检查太阳能板和灯罩是否清洁,如有灰尘或杂物,请及时清理,以保证灯具的正常工作。
四、结语
DF84太阳能插地灯芯片以其高效节能、环保可持续、智能便捷和安全可靠的特点,成为了现代户外照明的优选方案。它不仅为用户提供了个性化的照明需求,还为环境保护贡献了一份力量。在未来的智能家居市场中,DF84太阳能插地灯将凭借其独特的优势,赢得更多用户的青睐和认可。随着技术的不断进步和市场的深入拓展,我们有理由相信,DF84太阳能插地灯将成为户外照明领域的一颗璀璨明珠,照亮更多人的生活。

电位器调光板,旋钮调光控制板
双色温台灯线路板
循环定时蜡烛芯片,8小时开16小时关
电话咨询
产品中心
联系丽晶微
网站地图